sargx digital garden

Home

❯

Computer $h1t

❯

Algorithms & Data structures

❯

Java Data Structures

Java Data Structures

Feb 17, 20261 min read

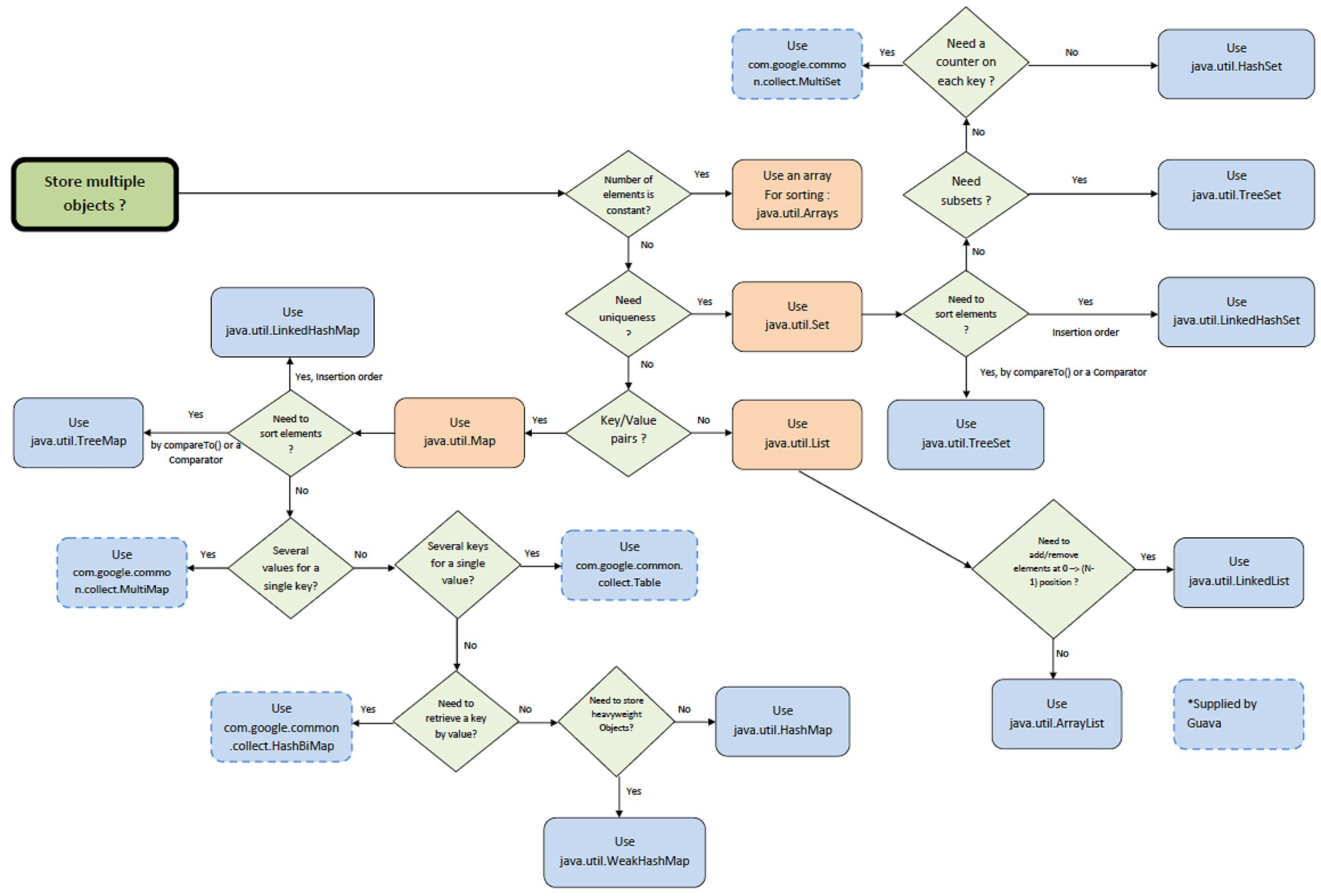
Java Collections Explained

  1. HashMap -

https://bit.ly/3RjbSLu

  1. ArrayList -

https://bit.ly/3ATTbZD

  1. ConcurrentHashMap -

https://bit.ly/3AUabir

  1. TreeMap -

https://bit.ly/3AQZMnB

  1. HashSet -

https://bit.ly/3ARPljw

  1. BlockingQueue -

https://bit.ly/3QZBBc9


🌱 Back to Garden


Graph View

Backlinks

  • Algorithms & Data structures

Created with Quartz v4.5.2 © 2026

  • GitHub
  • Discord Community